2025年開始,具身智能的熱度從未掉下來。而當2025年剛過半,一家剛在年初登上春晚舞臺的機器人公司,便率先啟動了上市進程。
繼一周前智元機器人傳出擬21億元收購一家A股上市公司后,宇樹終于也坐不住了。據7月18日中國證監會官網消息,宇樹科技已于2025年7月7日簽署上市輔導備案報告,并由中信證券擔任輔導機構。這意味著該公司很有可能計劃沖向A股。

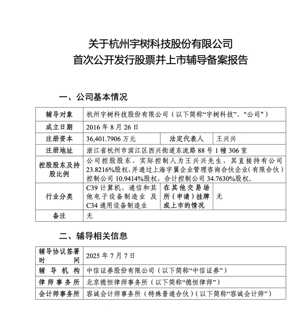
根據《關于杭州宇樹科技股份有限公司首次公開發行股并上市輔導備案報告》顯示,公司控股股東、實際控制人為王興興先生,直接持有公司23.8216%股權, 并通過上海宇翼企業管理咨詢合伙企業(有限合伙)控制公司10.9414%股權,合計控制公司34.7630%股權。
另外,據該報告顯示,輔導機構2025年10月至12月對宇樹科技是否達到發行上市條件進行綜合評估,并協助公司按相關規定準備首次公開發行股并上市申請文件。
值得注意的是,這家機器人明星公司如今估值已超百億元人民幣。此前有媒體消息稱,宇樹科技已于近期完成C 輪融資,由中國移動旗下基金、騰訊、錦秋、阿里、螞蟻和吉利資本共同領投。盡管具身智能賽道在中國的熱度還不超過一年時間,但像宇樹科技這樣超百億元估值的公司還不止一家。
上周,智元和宇樹共同中標中移(杭州)信息科技有限公司人形雙足機器人代工服務采購項目,中標金額為1.2億元。其中,采購包1為全尺寸人形雙足機器人,預算為7800萬元(含稅),最終中選人為智元機器人;采購包2為小尺寸人形雙足機器人、算力背包、五指靈巧手,預算為4605萬元(含稅),中標人為宇樹科技。這筆超億元的大單也打破了國內具身智能領域的中標金額紀錄。而與宇樹一同中標的智元機器人,如今的估值就已經達到150億元。
不過,宇樹科技與智元機器人的商業模式并不相同。宇樹科技自成立以來便采取ToB和ToC市場兼顧的策略。
高工機器人產業研究所數據顯示,“2024 年宇樹機器狗年銷量高達 2.37 萬臺,約占全球市場 69.75% 的份額,”并占領教育、工業、農業等領域。而在ToC市場方面,宇樹機器人更是炙手可熱。自從登上了春晚舞臺,宇樹機器人Unitree H1 和 G1 人形機器人從2025年開始上線后便迅速售罄,尤其是 G1 機型以 9.9 萬元開啟預售,黃牛價竟炒到 88 萬元。
在2025年夏季達沃斯論壇上,宇樹科技創始人王興興也透露了近期的盈利數據,他表示,“宇樹的年度營收已經達到‘十來億元’,員工規模大概有1000人。”然而,關于這一數據的真實性并無官方的報告來證實。但可以確定的是,宇樹科技已連續五年盈利。
今年,有媒體對宇樹科技的招投標項目進行過調查統計,結果顯示,過去五年,宇樹科技與中國政府及高校達成的合同數量至少90份,總金額逾3900萬元人民幣,其中超半數收入來自2024年。而對此數據,虎嗅向宇樹科技官方求證,截至發稿,宇樹方面暫無回應。
而在融資方面,宇樹科技自 2016 年成立以來成績斐然,背后集結了眾多實力不凡的投資方。其中國資方面背景包括深創投、中網投等;產業方面背景包括美團龍珠、海克斯康、吉利汽車;除此之外,就在2025上半年,騰訊、阿里、螞蟻集團、中國移動、小米等巨頭也紛紛入局。
然而,在宇樹的融資的最早期階段,卻并沒有太多人看好。原因很簡單,王興興的背景并不符合國內投資人的預期。通常情況下,投資人選擇具身智能領域創業團隊,學歷背景是最為看中的一項,其次是技術背景和產業背景等等,再加上具身智能又是一項軟硬件結合的技術,因此,對于宇樹科技的創始人王興興來說,他并沒什么優勢。
所以在最早期階段,宇樹拿到的第一筆融資,甚至都不來自機構,而是尹方鳴的200萬元個人投資,占股 20%,這也算是宇樹的種子輪融資。不過這筆資金在其創業起步階段起到了極為關鍵的作用。后來,到2020年8月,尹方鳴拿著5倍收益的“回報”退出股東行列。
然而,到了2017年,也就是宇樹科技成立的第二年,該公司依然沒有成為投資機構的主流選擇。那一年,極客公園創始人張鵬攢聚,召集了投資界里的各方大佬,包括雷軍、王興、周源、宿華,希望幫助宇樹科技完成一筆正式的融資。只可惜,這場聚會結束后,只有張鵬投資了宇樹。

直到2020年初,宇樹才真正意義上進入到大眾視野。2019年末,紅杉中國投資了宇樹科技的Pre-A輪,彼時宇樹科技的定位還是一家高運動性能機器人制造商,因為當時具身智能的概念還并未在國內興起。
后來,順為資本、經緯創投、深創投、源碼資本等知名投資機構才加入到宇樹科技的股東行列。
在2024年上海大學開學典禮上,王興興坦誠地講起了自己上學時的經歷,他說,我小的時候極其內向,“從小記事起,我充滿了對自我的懷疑和焦慮,懷疑我是不是真的不夠聰明,我是不是能力不行,永遠比不上別人。”但從幾歲開始,王興興就對科技極度癡狂。
為了做機器人,王興興甚至在碩士期間主動申請了延畢。“我帶著我以延期畢業為代價的作品參加了上海的一個創業比賽,幸運地拿了總分二等獎,獲得了八萬塊錢的獎金,這算是我自己賺的第一桶金。”他說道。
值得注意的是,王興興在上海大學的演講時間是2024年秋季,但直到宇樹科技登上春晚后,這一演講才被人翻出。有不少人評價說,是他對機器人的極度癡迷才把王興興推到了聚光燈下。